skip to content
User Tools
Log In
Site Tools
Search
Tools
Show page
Old revisions
Backlinks
Recent Changes
Media Manager
Sitemap
Log In
>
Recent Changes
Media Manager
Sitemap
Trace:
wiki:shadowcoliseum.png
shadowcoliseum.png
Date:
2023/09/19 15:38
Filename:
shadowcoliseum.png
Format:
PNG
Size:
27KB
Width:
419
Height:
623
References for:
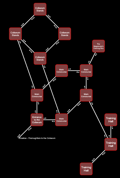
shadow_coliseum
This list might not be complete due to ACL restrictions and hidden pages.
Page Tools
Back to shadow_coliseum
Back to top